
junior week 9/29 - 10/2
oct. 1st, 2025
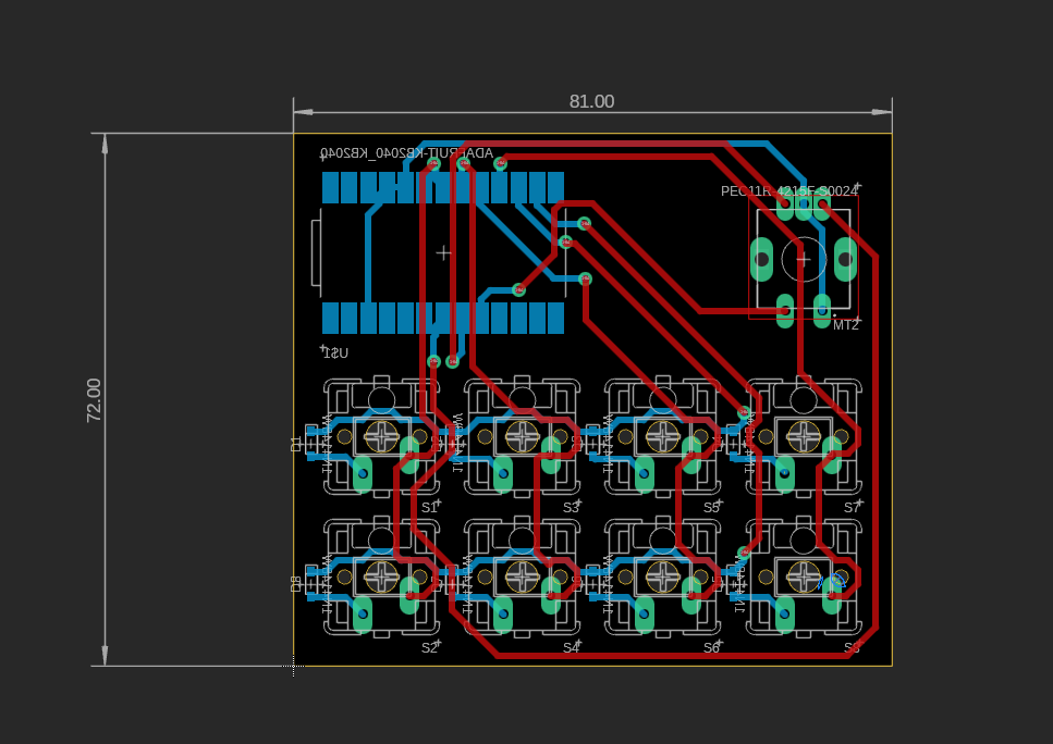
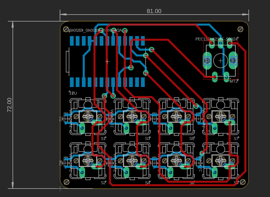
almost done yippie
view more →sep 25th, 2025
i'm just a slave to doing tasks that the shop gives us
view more →sep 18th, 2025
even more work on my seven segment for this stupid sign lol
view more →sep 11th, 2025
more work on my seven segment for this stupid sign lol
view more →sep 4th, 2025
helped around the shop, and reimaged a few computers
view more →jun 12th, 2025
helped around the shop, broke a few things on my computer somehow
view more →jun 5th, 2025
my final zerømouse post. i decided to scrap the project after this
view more →may 30th, 2025
zerømouse updates! yaayayya i definitely don't hate my life!
view more →may 17th, 2025
recap of the final moments before sumobot competition. end of sumobot.
view more →may 8th, 2025
restarting because i'm stupid. zerømouse updates yet again
view more →may 1st, 2025
may have broke the pcb on the mouse i was using... zerømouse updates
view more →apr. 16th, 2025
made the grip for the zerømouse. won't be here tomorrow, so earlier blog post
view more →apr. 10th, 2025
zerømouse and sumobot updates. primarily zerømouse.
view more →apr. 3rd, 2025
made triggers for my zerømouse and test printed new bases.
view more →mar. 20th, 2025
started creating the pcb for the sumobot. gonna get it milled soon
view more →mar. 13th, 2025
new project: sumobot competition. an overview about our plans
view more →feb. 27th, 2025
new project: zerømouse. a replica inspired by optimum tech's zerømouse.
view more →feb. 7th, 2025
finishing touches of the acrylic piece of my lightbox, and now it's done.
view more →jan. 30th, 2025
working on the pcb of my lightbox, and started the acrylic piece.
view more →jan. 23rd, 2025
finished the base of my lightbox. just gotta make the pcb and acrylic pieces now.
view more →jan. 9th, 2025
started a rough pcb and a sample box. bugs persist in my code.
view more →dec. 19th, 2024
figuring out the mechanism for my lightbox, and starting the code.
view more →